| 索 引 号 | 主题分类 | 综合政务 \ 其他 | |
| 发布机构 | 自治区人民政府办公厅 | 文 号 | 内政办发〔2024〕21号 |
| 成文日期 | 2024-05-21 |
| 索 引 号 | |
| 主题分类 | 其他 |
| 发布机构 | 自治区人民政府办公厅 |
| 文 号 | 内政办发〔2024〕21号 |
| 成文日期 | 2024-05-21 |
各盟行政公署、市人民政府,自治区各委、办、厅、局,各大企业、事业单位:
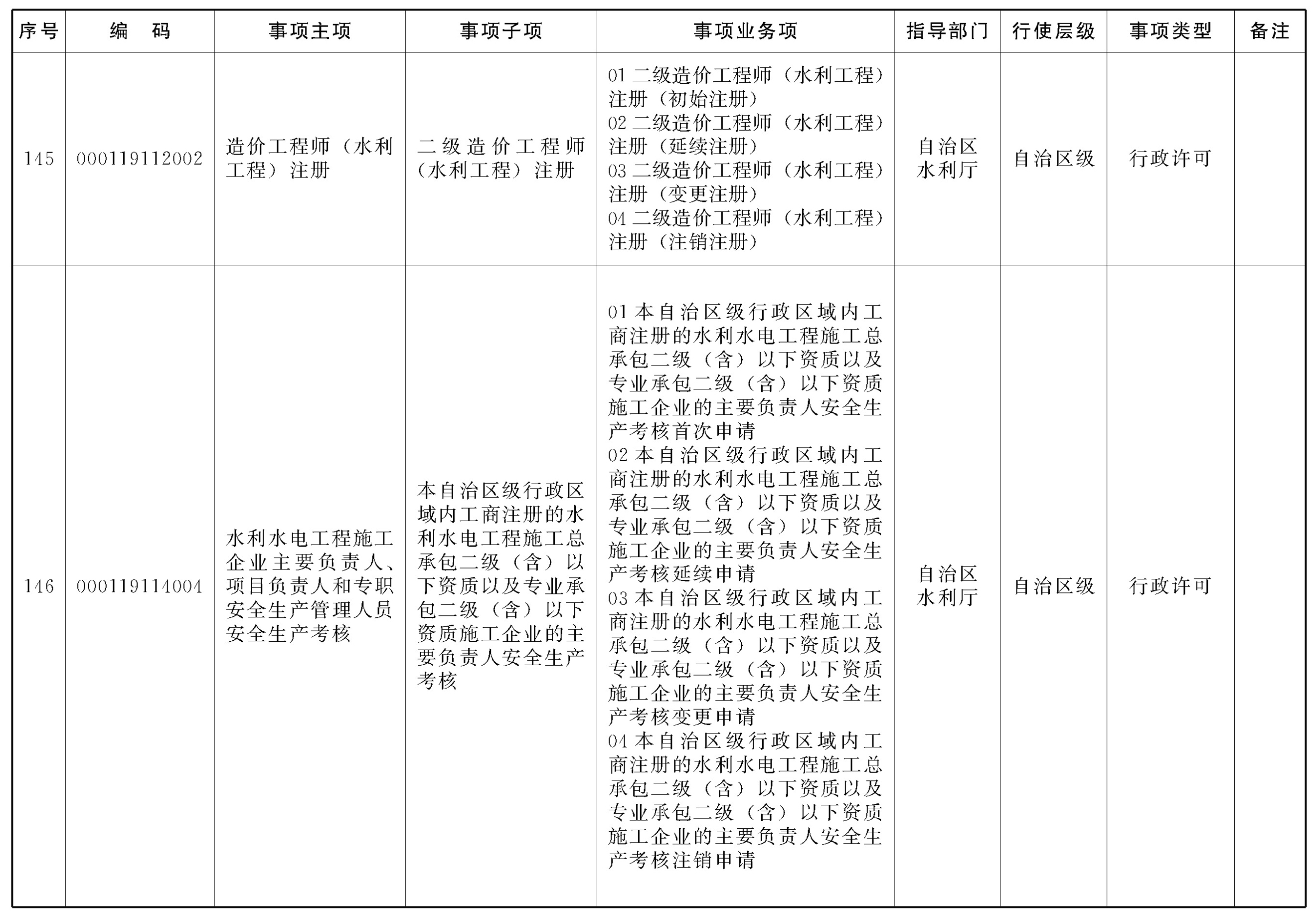
经自治区人民政府同意,现将《内蒙古自治区2024年“全区通办”事项清单(150项)》(以下简称《通办清单》)印发给你们,并提出以下工作要求,请一并贯彻落实。
一、推行分类实施
(一)《通办清单》涉及公安机关的“无犯罪记录证明”、“全区通办”事项,不纳入“全区通办”综合受理窗口,申请人在户籍地或居住地公安派出所办理。
(二)《通办清单》中其余149项政务服务事项,全部纳入各级政务服务中心“全区通办”综合窗口进行接件受理,企业和群众可就近选择政务服务中心“全区通办”窗口提交办理申请。
(三)鼓励有条件的苏木乡镇(街道)便民服务中心和嘎查村(社区)便民服务站选择性开展“全区通办”业务。
二、实行动态调整
《通办清单》与自治区人民政府办公厅于2023年5月29日印发的《内蒙古自治区线下“全区通办”事项清单(156项)》(内政办发〔2023〕39号)所列事项,根据法律、法规、规章的“立、改、废、释”或权责清单变动需要进行调整的,由涉及的自治区相关部门进行合法性审核后自行动态调整,并做到数据同源、公开发布,自治区人民政府办公厅不再另行发文调整。
三、制定统一标准
自治区各有关部门要于2024年8月底前逐项对“全区通办”事项的事项名称、编码、事项类型、办件类型、服务对象、通办范围、权力来源、审批结果类型、审批结果名称、审批结果样本、行使层级、法定办理时限、承诺办理时限、受理条件、办事流程、申请材料、办理情形、审查要点、办理时限、材料模板等进行全面规范、统一标准,实现同一事项在全区各地线上线下“无差别受理、同标准办理”。
四、优化支撑系统功能
自治区政务服务与数据管理局要依托全区“综合一窗受理”系统,完善“全区通办”业务支撑系统办件流转、附件上传等相关功能,形成闭环管理。要针对“全区通办”事项要素统一标准,在事项管理系统增加标准化配置功能,实现自治区层面制定统一标准,盟市、旗县(市、区)层面复用。
五、加快配置复用
各地区、自治区各有关部门要加快人员账号和“全区通办”事项运行配置,于2024年6月15日前认领《通办清单》事项,并准确配置到全区“综合一窗受理”系统中的“全区通办专区”。自治区各有关部门要按照制定“全区通办”事项的统一标准,于2024年9月底前组织制定本系统复用办事指南并在“内蒙古政务服务网”上公布,盟市、旗县(市、区)层面不得随意修改办事指南。
六、健全配套制度标准
推动各地区各部门细化制定相关配套ld体育中国官方网站和规则标准,于2024年10月底前制定出台“全区通办”业务操作指南、运行规则等配套制度,加快形成一套健全完善的运行机制,进一步提高协同办理效率。同时,要针对“全区通办”后可能出现的新情况新问题,及时调整完善监管ld体育中国官方网站,保护好国家秘密、商业秘密和个人隐私,防止信息滥用或泄露。
七、推动数据高值利用
加快推进“全区通办”事项实现“一网通办”。以“全区通办”业务应用需求为导向,梳理数据共享“三清单”,对照数据需求清单,逐项明确数据所属部门、所在系统、共享方式以及共享频率,完善数据资源目录,打通数据壁垒,于2024年11月底前实现跨层级、跨地域、跨系统、跨部门、跨业务数据按需共享共用。
八、强化责任落实
自治区政务服务与数据管理局要发挥牵头抓总作用,做好沟通协调,建立工作清单,明确时间表、路线图,实行“周调度、月通报”,推动工作落实。自治区各有关部门要按照职责分工,加大对主管行业领域“全区通办”的支持力度,加强业务培训指导,强化ld体育中国官方网站宣传推广,加快工作进度,确保本系统本领域任务尽快落地见效。各地区要按照自治区要求,加快推进本地区“全区通办”相关工作。
2024年5月21日
(此件公开发布)




























是否“确认”跳转到登录页?